中药材种植中农药使用情况及残留现状分析
刘芫汐,辜冬琳,苟琰,王莹,金红宇,马双成
[1. 中国食品药品检定研究院,北京 102629;
2. 四川省药品检验研究院(四川省医疗器械检测中心),国家药品监督管理局中成药质量评价重点实验室,成都 611731]
中药是我国传统文化中的瑰宝,千百年来为中华民族的繁衍生息和生命保障做出了重大贡献。近年来,随着生活水平的提高,中药材的质量与安全受到社会前所未有的关注。中药材种植作为中药生产的上游阶段,对中药的安全有效性起着决定性作用。在规范化种植中,为保证中药材的品质和产量,农药使用必不可少。但目前常用中药材种植过程中农药使用的田间指导几乎为空白,实际种植主要依靠农业种植经验,常常发生农药滥用以及过量使用等情况。种植过程中农药的不规范使用导致部分中药材中农药残留量较高,或常有多种农药混用的现象。此外,种植过程中为片面追求药材产量,植物生长调节剂也存在滥用情况:如在党参中使用壮根灵、麦冬中使用多效唑等。中药材作为有医疗效果的产品,盲目追求产量、缩短生长年限可能导致其有效成分降低,疗效不佳。
了解中药材病虫害特点、农药登记情况对于规范使用农药有一定的指导意义;同时了解中药材中农药残留检测标准及农药污染现状对于中药监管以及规范农药使用有促进作用。故本研究对中药材种植病虫害特征、中药材农药登记现状和污染现状进行汇总和分析,旨在掌握中药材中农药污染现状,进而为中药材中农药使用和监管提出建议。
1 中药材种植过程中病虫害发生特点及农药使用登记情况
1.1 中药材中病虫害发生特点
植物病虫害的发生、发展与流行取决于寄主、病原(或虫源)及环境三者之间的相互作用关系。由于药用植物本身的栽培技术、生物学特性和要求的生态环境有其特殊性,决定了药用植物病虫害的发生和一般农作物相比,有其自身特点[3],主要表现在(1)道地药材生产与病虫害发生密切关联;(2)药用植物地下部分病害重于地上部分,且如果环境条件有利于病原菌繁殖,病害情况就会比较严重且难以控制;(3)道地药用植物主要害虫发生情况一般都较为严重,其中单食性和寡食性害虫相对较多;(4)部分药用植物使用根、根茎、鳞茎、芽或枝条等无性繁殖材料进行繁殖,这些无性繁殖材料易受到病害浸染而成为病害初次浸染来源[3]。同时有学者指出,病虫害发生危害与天气、气候等环境因素和药材栽培制度密切相关,而且因为长期过度依赖化学农药防治,病虫抗药性增加,生态系统破坏,次要害虫害上升为主要害虫害[4]。且随着中药材栽培规模的扩大,杂草的防治也成为了种植过程中亟待解决的问题之一:杂草会与药用植物争夺养分,降低药用植物产量和品质。
1.2 中药种植常见病虫害及农药使用登记情况
据吕朝耕等统计,截至2018年3月,登记用于中药材的农药共计约10种药材,分别为人参、三七、枸杞、铁皮石斛、白术、杭白菊、菊花、山药、贝母和元胡,共登记了91个农药产品。此外,尚有较大数量农药登记用于枣、桃、橘、姜、桑等药食两用中更偏重于食品或饲料的作物。近3年,虽然中药材中农药登记数量增长迅速,但新增登记呈现较为集中的趋势。通过查询中国农药信息网[7]统计所得:截至2021年8月,又有20余种药用植物新增农药登记,包括芍药、牡丹、玄参、麦冬、地黄、当归、川芎、苍术、党参、黄连、黄精、大黄、石斛、荆芥等。从新增农药登记的药用植物可看出主要集中在根、根茎以及花类入药的品种上。新增登记农药呈较为集中的趋势:人参、枸杞、金银花、菊花等原来就有登记记录的品种项下登记数量明显增加,且新增登记的农药品种趋于同质化。以皮入药的植物如黄柏、厚朴,以叶入药的植物如银杏,以全草入药的植物如薄荷、广藿香等品种农药登记尚处于空白状态。
通过实地调研及查阅相关资料可知,中药材种植过程中病虫害种类多样,常呈现频发多发状态。部分病害虫害危害较大:如人参和西洋参的黑斑病、延胡索和板蓝根的霜霉病、车前子穗枯病等,一旦发病危害严重,处理不当甚至可能造成绝收。因中药材中农药登记不足,指导不够全面,实际使用的农药远远超过现已登记的农药品种,使用广谱、高毒性农药的情况时有发生。以枸杞为例,目前已登记农药品种共有24个,登记记录146条,但是登记农药种类重复,登记品种与实际施用品种存在差异,据实地调研发现枸杞种植过程中施用的百菌清、辛硫磷、三唑酮、乐果等并无登记。
2 国内中药材中农药残留标准现状
2.1 食品安全国家标准中药材农残规定
《GB2763食品安全国家标准食品中农药最大残留限量》是我国食品中农药最大残留限量的强制性国家标准。GB2763-2021中药用植物残留限量标准共有161项,包括了43项药用植物通用标准和不同品种下的118项标准。相比GB2763-2019增加了43项通用标准,并增加了贝母、百合在作为药用植物时的标准。从2016到2021版GB2763食品中最大农药残留限量国家标准中药用植物农残限量变化可发现:收录的药用植物品种稳步提升,限量标准数量大幅增长。见表1所示。
表1 GB2763标准中药用植物收录情况 
2.2《中华人民共和国药典》中药材中农残规定
与《中华人民共和国药典》(以下简称《中国药典》)2015年版相比,2020年版《中国药典》中药材的农残检测标准进一步得到了完善,主要体现在0212“药材和饮片检定通则”下对植物类中药材及饮片进行一致性规定,即药材及饮片(植物类)中禁用农药(共33种,55个指标)不得检出,增加红参项下其他有机氯类农药残留的检测,并删除了人参、西洋参、甘草、黄芪项下与禁用农药重复的指标《中国药典》一部中农药残留标准起步较早,在2000年版中就已收录了有机氯农药测定法,但进展相对缓慢,这与中药材中登记使用的农药品种有较大关系,无法满足国家对于提高中药材安全性质量控制的要求。禁用农药的指标选择主要参照我国农业农村部对禁用农药的相关规定,这些指标多为高毒、高风险农药,对身体健康或环境有严重危害。本次新增的禁用农药检测是对植物药的通用质量要求,也是对中药种植中农药使用的最基本要求。对于通则中植物药中禁用农药限量标准如何执行,国家药典委员会已于2020年9月发布公告,指出中药材和饮片样品是否批批检测由生产企业根据样品实际风险情况自行决定,体现了既要严把中药质量安全关口,又要兼顾产业发展现状,引导产业发展方向的监管理念。
3 中药中农药残留污染现状总结分析
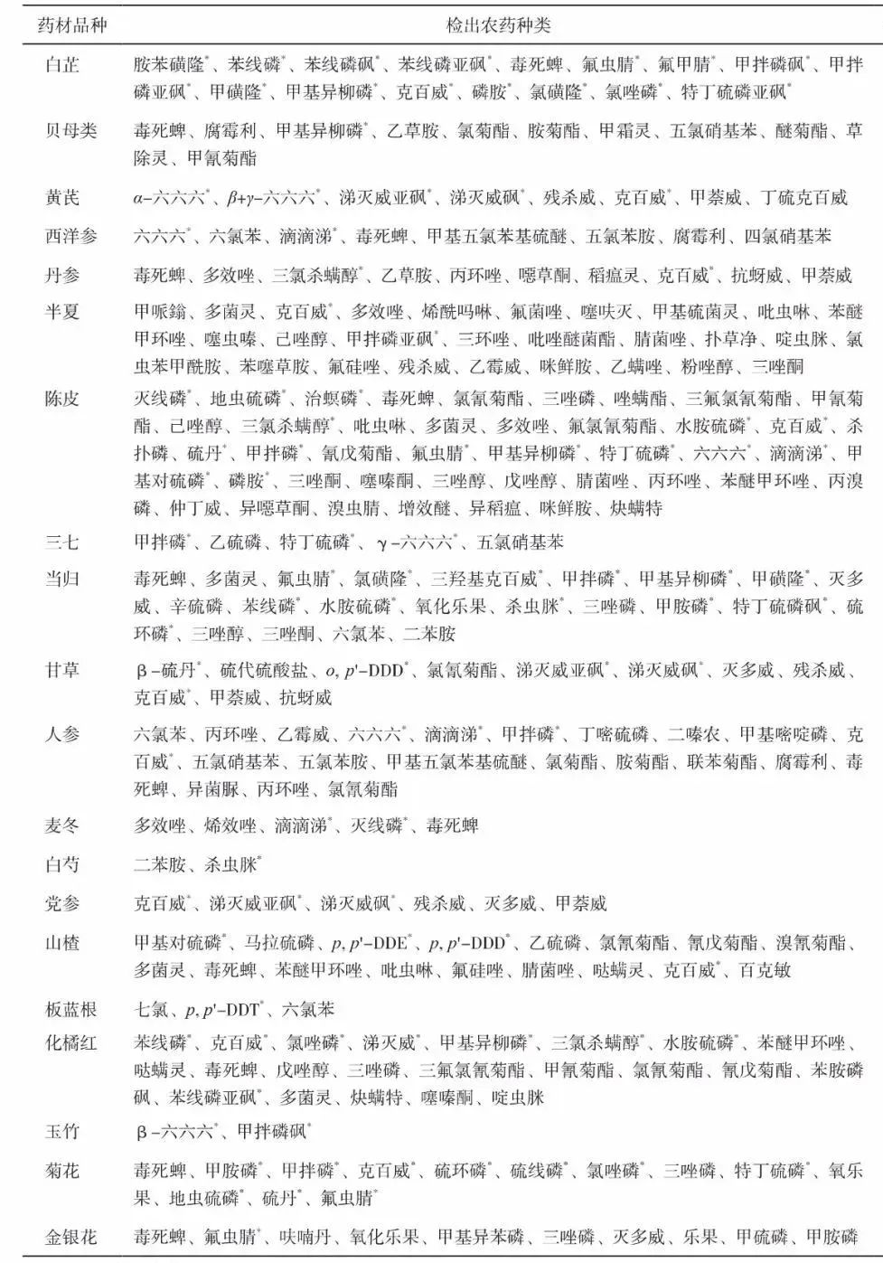
中药材种类多样、病虫害各不相同,现有登记农药种类远不能满足实际种植中的病虫害防治需求,药农种植过程中存在不规范使用农药的现象。为了进一步了解中药中农药污染情况,本研究对近5年内发表的相关文献进行了汇总分析。由于近些年来采用质谱对中药中农药进行检测已经成为主流检测方法,且质谱法更加具有高通量和高灵敏度的特点,故此次汇总的研究报道主要以质谱为检测手段,多农残检测为主题,共汇总了20种应用广泛的大宗中药品种的农药残留情况,见表2。
表2 药材品种及农药检出情况 
注:*为禁用农药。
从表2可看出:(1)中药中常存在多种农药同时检出的情况。在统计的20种药材中,陈皮检出农药的品种最多,其次半夏、当归、人参和化橘红农药检出的数量也均在20种以上。出现检出农药品种较多的原因可能与中药种植过程中多为农户包干这种方式相关,种植过程较为随意、规范性不强;同时部分药材因耐药性往往需要联合用药,且轮作轮茬。(2)高毒以及禁用农药时有检出:白芷、贝母等12种中药材均有高毒性农药毒死蜱检出,说明农民种植过程中缺乏指导,安全意识不足,农药施用不合理。同时发现20种药材中都检出了禁用农药,且有的药材禁用农药品种检出2种以上。禁用农药检出除了种植过程违法使用禁用农药外,还可能是因为正常施用农药中非法添加了禁用农药[48]或者植物富集了环境中残留农药所导致。(3)检出农药多为未登记在相应品种项下的农药。虽然20种中药材中贝母、三七、当归、人参、麦冬、白芍(芍药)、党参、板蓝根、菊花和金银花有农药登记记录,但检出农药大多为未登记的农药品种,这与本课题组前期种植基地调研结果一致,也进一步说明了中药材中登记农药数量不足,登记与实际施用农药品种存在差异。(4)结合本课题组前期对于中药中农药残留筛查结果[49]和日常监测情况来看,中药中农药残留具有“高检出率,但残留水平相对较低”的特点。不同药用部位其污染情况差异较大:有机氯农药污染主要集中在多年生根及根茎类药材,有机磷类农药污染主要集中在花、叶和全草类等地上部分的药材。
4 中药材中农药标准制修订建议
据统计,目前我国市场上流通的中药材超过1000种,常用中药材600余种,其中近300种主要依靠人工栽培,种植面积已超过300万hm2。农药残留检测标准的制定对于规范中药种植中的农药使用,以及保证中药药用安全有重要意义。《中国药典》2020年版四部0212“药材和饮片检定通则”下新增可对植物类中药材及饮片中禁用农药的一致性限量规定。新增规定与国家监管部门对药用安全的不断重视,以及与相关法律法规的逐步完善相呼应。如《农药管理条例》第三十四条中明确规定:“剧毒、高毒农药不得用于防治卫生害虫,不得用于蔬菜、瓜果、茶叶、菌类、中草药材的生产。”2016年颁布的《中医药法》第五十八条中规定:“在中药材种植过程中使用剧毒、高毒农药的,依照有关法律、法规规定给予处罚;情节严重的,可以由公安机关对其直接负责的主管人员和其他直接责任人员处五日以上十五日以下拘留。”在对中药安全性监管不断升级的同时,亦关注产业的保护与发展,在2019年发布的《中共中央国务院关于促进中医药传承创新发展的意见》中指出:“严格农药、化肥、植物生长调节剂等使用管理,分区域、分品种完善中药材农药残留、重金属限量标准”。
4.1 植物生长调节剂和常用农药
目前,植物来源药材中的禁用农药已有可执行标准,但尚缺乏对中药中植物生长调节剂和常用农药的标准规定。植物生长调节剂可以调节植物生长发育、提升产量,在中药材种植中应用十分广泛。不当使用植物生长调节剂会造成中药中有效成分含量的变化,也会对用药安全性产生一定影响。常用农药虽多为中低毒性,但在中药种植过程中若不规范使用,比如过量使用或者混合使用,可能导致药材中存在多种农药残留的风险。故在中药中禁用农药得到有效控制的同时,还应考虑建立植物生长调节剂和常用农药的相应检测方法。制定标准以规范生产属于倒逼机制,能从中药种植特点入手,研究低毒的病虫害防治手段也是提高药用安全性、降低农药污染的有效途径。生物防治是利用生物或生物代谢物及生物技术获得的生物产物,如抗生素、生物农药或天敌等。随种植技术进步,生物防治应用增多:如采用管氏肿腿蜂防治天牛、哈茨木霉制剂防治多种中药材的白绢病和猝倒病等,为中药的无公害种植提供了基础。
4.2 科学制定限量值
在中药农药安全性控制标准中,制定科学合理的限量值至关重要。《中国药典》2020年版已经对中药中农药残留限量值制定原则进行了制修订。在检索引用权威数据,如参考FAO/WHO、WHO、JECFA、FDA、EPA、EFSA等机构最新的评估报告及数据时,还应结合中药用药特点制定限度。《中国药典》2020年版四部9302中药有害残留物限量制定指导原则[12]结合中药使用特点(考虑中药服用频率和服用年限),提出了农药残留最大限量的理论计算公式,如公式(1)所示: 
式中L为最大限量理论值(mg·kg–1); A为每日允许摄入量(mg·kg–1 bw); W为人体平均体重(kg),一般按63 kg计; M为中药材(饮片)每日人均可服用的最大剂量(kg); AT为平均寿命天数,一般为365天/年×70年; EF为中药材或饮片服用频率(天/年); ED为一生服用中药的暴露年限; t为中药材及饮片经煎煮或提取后农药的转移率(%); 100为安全因子,表示每日由中药材及其制品中摄取的农药残留量不大于日总暴露量(包括食物和饮用水)的1%。
4.3 中药材中农药残留风险评估方法的研究
对于中药材中的检出农药,应采用风险评估方法对其暴露风险值进行评价,再结合健康指导值判断是否存在风险,故风险评估工作的开展对于评价中药材中农药残留是否存在风险,以及监管的优先级别具有指导性意义。中药中农药残留风险评估程序包括危害识别、危害特征描述、暴露评估和风险描述4个步骤。近些年来中药中风险评估方法和模式已经初步形成,但仍缺乏农药残留田间试验和中药中农药加工因子等数据,需要吸收国内外先进风险评估理念和积累数据,对评估模型进行改进和完善。
中药用药安全性总体向好,但仍在一些品种上存在农药滥用情况。中药农药残留污染涉及到从种植到使用过程中的各个环节,需要“政府主导、企业主体、专家指导、社会参与”。制定标准和监控不是最终目的,而是希望通过倒逼机制规范中药种植生产中的农药使用,让中药产业能够良好循环发展。
中药材种植中农药使用情况及残留现状分析
刘芫汐,辜冬琳,苟琰,王莹,金红宇,马双成
[1. 中国食品药品检定研究院,北京 102629;
2. 四川省药品检验研究院(四川省医疗器械检测中心),国家药品监督管理局中成药质量评价重点实验室,成都 611731]


官方网站